Generate multi-platform content with OpenAI, Tavily Research & Supabase Storage
AI & ML Data & Analytics Content File Management

Generate multi-platform content with OpenAI, Tavily Research & Supabase Storage

Automated Content Page Generator with AI, Tavily Research, and Supabase Storage > ⚠️ Self-Hosted Disclaimer: This template requires self-hosted n8n...

Get This Workflow

About This Workflow

What This Workflow Does

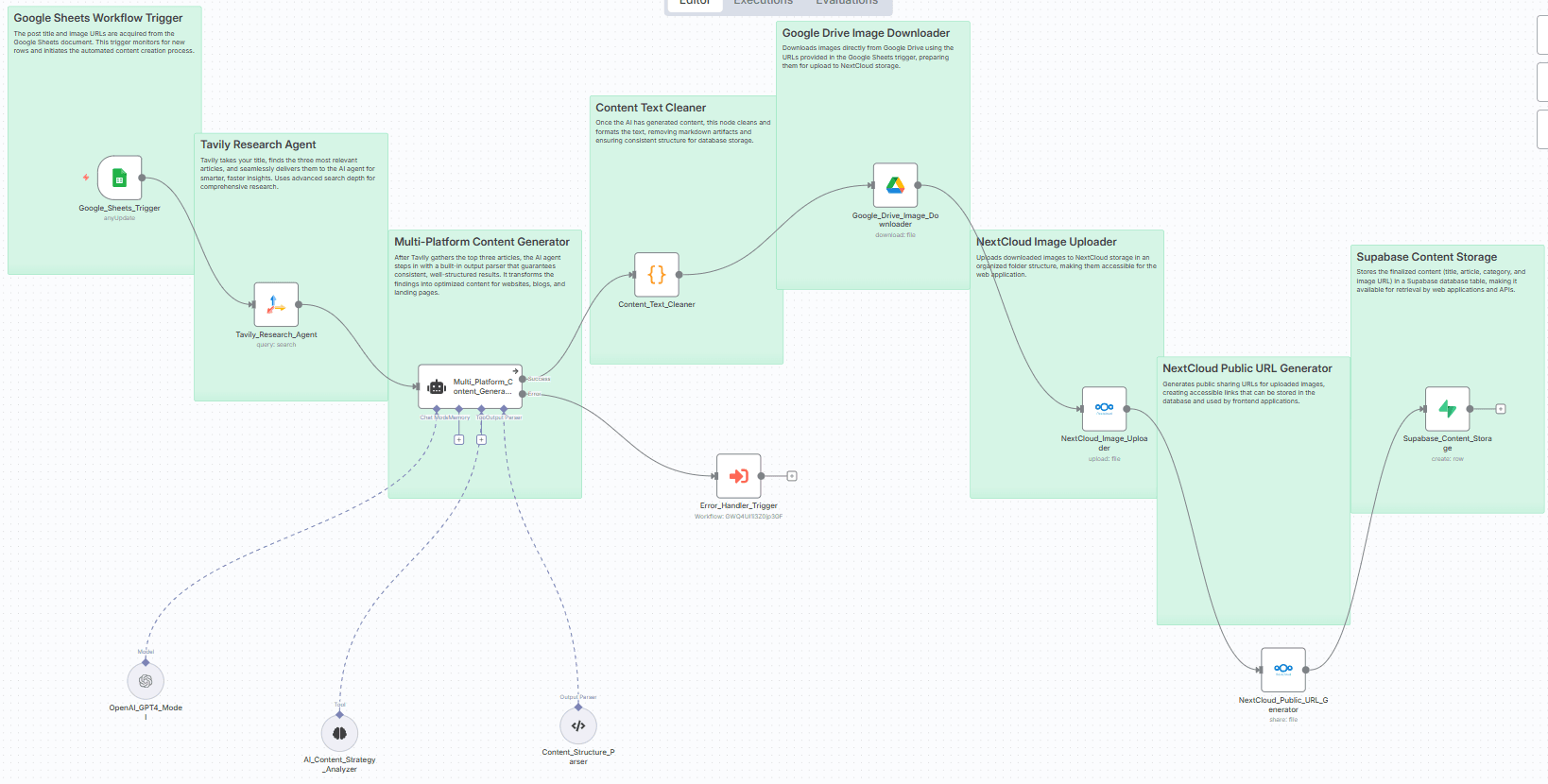
This workflow automates the generation of multi-platform content using OpenAI for AI-driven content creation, Tavily Research for research-based insights, and Supabase Storage for seamless data management. It combines these tools to streamline content creation and enhance the efficiency of content teams. The result is a comprehensive content page generator that supports various platforms.

Who Should Use This

This workflow is ideal for content teams, marketers, and businesses seeking to leverage AI-driven content creation and streamline their content generation processes. It's particularly useful for those who want to create diverse content for various platforms without manual effort.

Key Features

  • AI-driven content creation: Uses OpenAI to generate unique and relevant content for different platforms.
  • Research-based insights: Integrates Tavily Research to ensure the generated content is informed by the latest research and trends.
  • Seamless data management: Utilizes Supabase Storage for efficient data management and storage, making it easy to manage and access content.

How to Get Started

To use this workflow, import it into your self-hosted n8n instance and customize it according to your specific content generation needs. You can adjust the workflow settings to match your branding, tone, and content style to produce high-quality content for multiple platforms.

Use This Workflow in n8n →

Affiliate Disclosure: We may earn a commission if you sign up for n8n through our links. This doesn't affect our recommendations.

Get This Workflow →